Faculty PLA Resources
Faculty Resources
Internal PLA Policies
Prior Learning Assessment Definition
Credit for Prior Learning Catalog Policy
Prior Learning Assessment Graduate School Catalog Policy
CPL Application Links
Credit for Prior Learning Application
Credit for Prior Learning Payment Portal
Credit for Prior Learning Application Process Summary
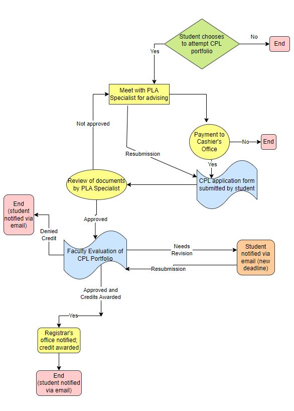
PLA Process Diagrams
PLA CPL Portoflio Process Diagram
CSU Pueblo PLA Intake Surveys
Credit for Prior Learning Portfolio Survey
Credit by Exam Equivalency Charts
Sample CPL Portfolio Rubrics
Sample Statement of Prior Learning Papers
Sample Guidelines for Portfolio Components
CAEL Research on PLA Benefits
72-Institution Study of PLA and Adult Student Outcomes Fact Sheet and Full Report
Underserved Student Research Brief
Do Methods Matter? PLA, Portfolio Assessment, and the Road to Completion and Persistence
Adult Learning Market Research
Straighterline Disengaged Learner Survey
CAEL Adult Learner Infographic
CAEL 10 Principles for Effectively Serving Adults Infographic
CAEL How to Attract Adult Learners PowerPoint Presentation
Council for Adult and Experiential Learning (CAEL) Membership
CSU Pueblo has an Institutional CAEL Membership!
CAEL offers membership benefits, including access to research, professional development, and networking opportunities.
The 2023 CAEL Annual Conference will be in Baltimore, MD from November 8-10
If you're interested in membership, contact PLA Specialist Phillip Schulz (phillip.schulz@csupueblo.edu)
